Description
MTRE 1S-7/7 A-WB-A-HUUV Multistage, immersible, self-priming, centrifugal pump for vertical installation in tanks etc. The pump head and base are in cast iron – all other wetted parts are in stainless steel. The pump has the following characteristics: Dimensions according to DIN 5440.
Impellers, intermediate chambers and spline shaft are made of Stainless steel.
Mechanical shaft seal according to EN 12756.
Power transmission via sintered metal split coupling. A cartridge shaft seal ensures high reliability, safe handling, and easy access and service. The pump is fitted with a 1-phase, fan-cooled, permanent-magnet, synchronous motor. The motor includes a frequency converter and PI controller in the motor terminal box. This enables continuously variable control of the motor speed, which again enables adaptation of the performance to a given requirement. The operating panel on the motor terminal box features a four-inch TFT display, push-buttons and the Grundfos Eye indicator. The display gives an intuitive and user-friendly interface to all functions. The push-buttons are used to navigate through the menu structure to access pump and performance data on site and enable setting of required setpoint as well as setting of pump to "Min. " or "Max. " operation or to "Stop". Communication with the pump is also possible by means of Grundfos GO Remote (accessory). The remote control enables further settings as well as reading out of a number of parameters such as "Actual value", "Speed", "Power input" and total "Power consumption". The Grundfos Eye indicator on the operating panel provides visual indication of pump status: "Power on": Motor is running (rotating green indicator lights) or not running (permanently green indicator lights)
"Warning": Motor is still running (rotating yellow indicator lights) or has stopped (permanently yellow indicator lights)
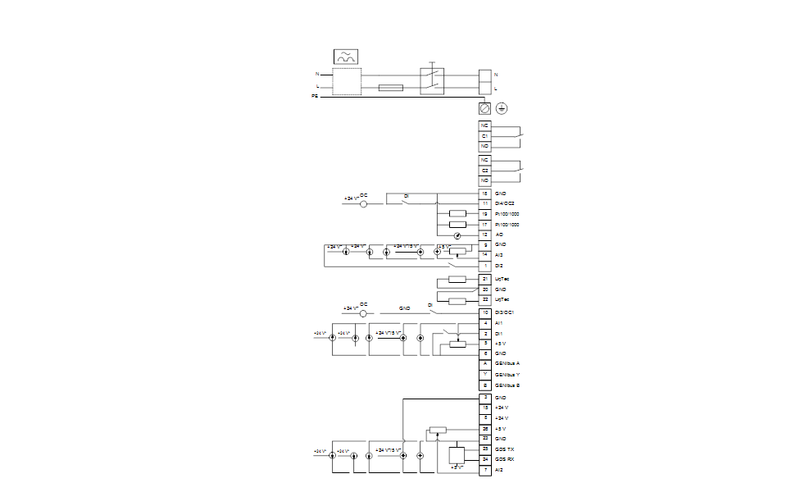
"Alarm": Motor has stopped (flashing red indicator lights). The terminal box has a number of inputs and outputs enabling the motor to be used in advanced applications where many inputs and outputs are required: two dedicated digital inputs
three analog inputs, 0(4)-20 mA, 0-5 V, 0-10 V, 0. 5-3. 5 V
5 V voltage supply to potentiometer and sensor
one analog output, 0-10 V, 0(4)-20 mA
two configurable digital inputs or open-collector outputs
two Pt100/Pt1000 inputs
LiqTec, dry-running protection sensor input
Grundfos Digital Sensor input and output
24 V voltage supply for sensors
two signal-relay outputs (potential-free contacts)
GENIbus connection
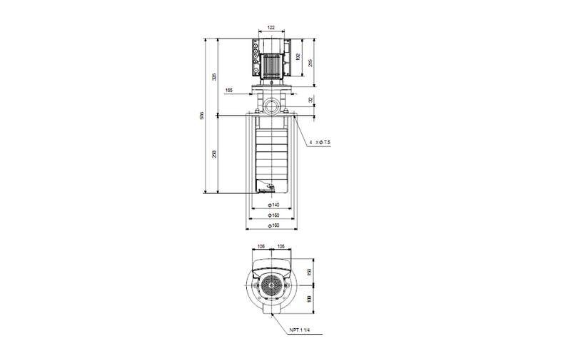
interface for Grundfos CIM fieldbus module. Immersion depth:
Motor Curves
Dimensional Drawing
DWiring Diagram
IMMERSIBLE PUMPS FOR INDUSTRY, MTR, MTH, MTA, MTD, MTS (Product brochure)
OPTIMIZED INDUSTRIAL SOLUTIONS (Product brochure)
GRUNDFOS INDUSTRIAL SOLUTIONS, MTR, MTA, MTS, MTD, MTC pumps (Product brochure)
CRE, CRIE, CRNE, CRKE, SPKE, MTRE, CME (I & O instructions)
CRE, CRIE, CRNE, SPKE, CRKE, MTRE (I & O instructions)
CRE, CRIE, CRNE, CRKE, SPKE, MTRE E-pumps with MLE model K permanent-magnet motor
Recently viewed
Similar Products
You'll Also Love...








































































