Description
CMBE 1-99 I-U-A-E-D-E The Grundfos CMBE booster is a compact booster system for water supply in domestic applications. The integrated speed controller enables the CMBE booster to keep constant pressure in the pipe system. A pressure sensor monitoring changes in the water consumption signals the speed controller to change motor speed to adapt performance to the new state. The CMBE booster is very easy to install. When the system has been connected to the pipes, it is all a matter of inserting the plug into a power supply socket, and the system is operational. The CMBE booster consists of the following: CME pump with integrated frequency converter
Five-way valve
expansion tank
pressure gauge The Grundfos CMBE booster requires no external motor protection. The MGE motor incorporates thermal protection against slow overloading and blocking (IEC 34. 11: TP 211). The Grundfos CMBE booster is mainly used for domestic and light commercial water supply or booster systems.
Motor Curves
Dimensional Drawing
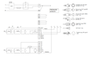
DWiring Diagram
DCW Quick Selection guide, Pressure Boosting (Product brochure)
CBS Hydro Booster (Product Brochure)
DBS, GRUNDFOS RESIDENTIAL BUILDINGS (Product brochure)
SUSTAINABLE HOMES, COMFORTABLE LIVES (Product brochure)
DCW Quick Selection guide for Pressure Boosting (Product brochure)
GRUNDFOS DOMESTIC WATER PRESSURE BOOSTING (Product brochure)
GRUNDFOS CMBE, Compact Boosting Pump (Product brochure)
Get It All with Grundfos Plumbing, ONE PARTNER ALL the PUMPS (Product brochure)
Recently viewed
Similar Products
You'll Also Love...




















































































